文旅
-
古特雷斯:“我们正处于更广泛战争的边缘”详情
新华社联合国4月2日电(记者潘云召)联合国秘书长古特雷斯2日对媒体发表讲话,再次呼吁美国和以色列停止针对伊朗的战争,同时呼吁伊朗停止攻击邻国。 古特雷斯表示,这场战争正给人类造成巨大苦难,已引发
-
卡拉季大桥两次遭袭 伊朗媒体列出反击目标详情
新华社德黑兰4月3日电 继美国和以色列两次袭击伊朗卡拉季市贝伊克公路桥后,伊朗媒体2日列出伊方可能在中东地区实施反击的目标。 据伊朗媒体报道,获称中东最高桥梁、伊朗标志性工程杰作的卡拉季市贝伊克
-
欧洲官员认为北约正在“走向分裂”详情
新华社北京4月3日电 多名欧洲官员表示,来自美国总统特朗普方面的批评“不可避免地”削弱了北约,北约已经“瘫痪”并正在“走向分裂”,需要为此进行准备。这是2025年11月5日在比利时首都布鲁塞尔拍摄
-
【原来你是这样的河南】河声丨因为创新,这里涌动着“智造”的力量详情
开局之年看中国,当我们把目光投向中原大地,惊喜地发现:河南正以一种前所未有的姿态,重新定义着人们对这片古老土地的认知。新乡长垣的起重巨臂,平顶山的尼龙新城,太行山下的创新实验室,红枣小镇里的科技芬芳—
- 详情
- 详情
- 详情
-
特朗普称两到三周内结束战事 美以伊紧张局势升级详情
美国和以色列对伊朗的军事行动已经持续了33天。美国总统特朗普表示,美国将在“两到三周”内结束对伊朗的战事,可能在此之前与伊朗达成协议。以色列总理内塔尼亚胡发表视频演讲称,以色列正在建立一些“新的地区同盟”以应对“伊朗威胁”
-
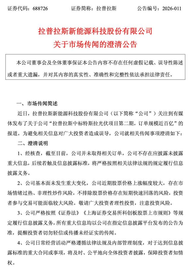
否认特斯拉百亿订单,“20CM”涨停的拉普拉斯股价跳水 澄清公告引发波动详情
4月1日上午,有媒体报道称国内光伏电池片核心工艺设备及解决方案提供商拉普拉斯近期中标特斯拉光伏项目第二期,订单规模近百亿人民币。受此消息影响,该公司股价在早盘10:50左右瞬间拉升并快速封涨停
-
拉普拉斯中标特斯拉近百亿光伏项目 公司澄清未取得订单详情
拉普拉斯午间发布公告称,注意到有媒体报道公司中标特斯拉光伏项目第二期,订单规模近百亿。为避免误导投资者,公司对此进行澄清:经过核查,目前公司并未获得相关订单,也没有应披露而未披露的重大信息。公司的基本面没有发生重大变化



